12月1日,“东方紫杯”第一届全国大学生蚕桑生物技术创新大赛在江苏科技大学举行。来自浙江大学、华东师范大学、苏州大学、西南大学、重庆大学等15所高校的71个项目147名研究生、本科生参加了比赛。中国蚕学会理事长、广东省农业科学院书记廖森泰,校长周南平,中国蚕学会副理事长等领域的专家出席了本次会议。


为了建立一个增强蚕桑学科大学生创新意识、弘扬创新精神、促进学术交流、培养创新人才的重要平台,以此推动我院创新创业实践教育的改革与创新的发展,我院国家重点学科——特种经济动物系蚕桑方向的学生积极参与了此次大赛。大赛内容主要包括蚕桑生物技术相关专业创新实践取得的论文、发明专利等成果。我院一共派出了10个项目,其中本科生项目4个,研究生项目6个。


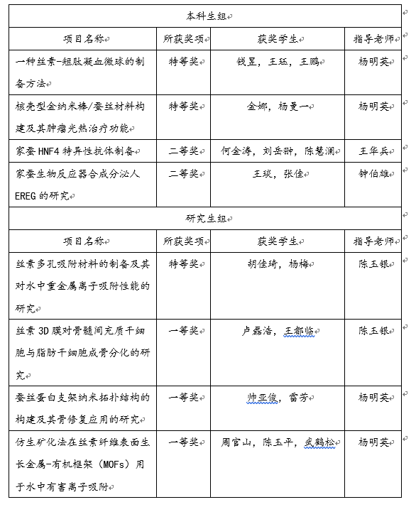
经过紧张激烈的角逐,我院师生团队在本次大赛中取得了可喜的佳绩,在10个参赛项目中一共取得了8个奖项,其中包括:3项特等奖,3项一等奖与2项二等奖!同时钱昱同学与胡佳琦同学分别代表参赛的所有本科生与研究生在闭幕式上作为本次大会的优秀作品进行路演,充分展现了我院学生良好的精神风貌与牢固的专业素养。最终大会举办方为我院的精彩的发挥表现颁发了优秀组织奖。
本次大赛对弘扬千年桑文化,加快推进全国蚕桑生物技术的发展,推动高校创新创业实践教育的改革创新由突出的意义,同时学院在本次大赛中取得优异成绩充分肯定了学院在蚕桑研究领域取得成绩。
获奖具体情况如下表所示:


